Главная
"Задания к выполнению контрольных работ, СРС по гидравлике, механике жидкости и газа с методическими указаниями для студентов дневного и заочного обучения" - читать интересную книгу автора
(Полякова Л.Е., Ямпилов С.С., Блекус В.Г.,...)
1
2
3
4
5
6
7
8
9
10
11
12
13
14
15
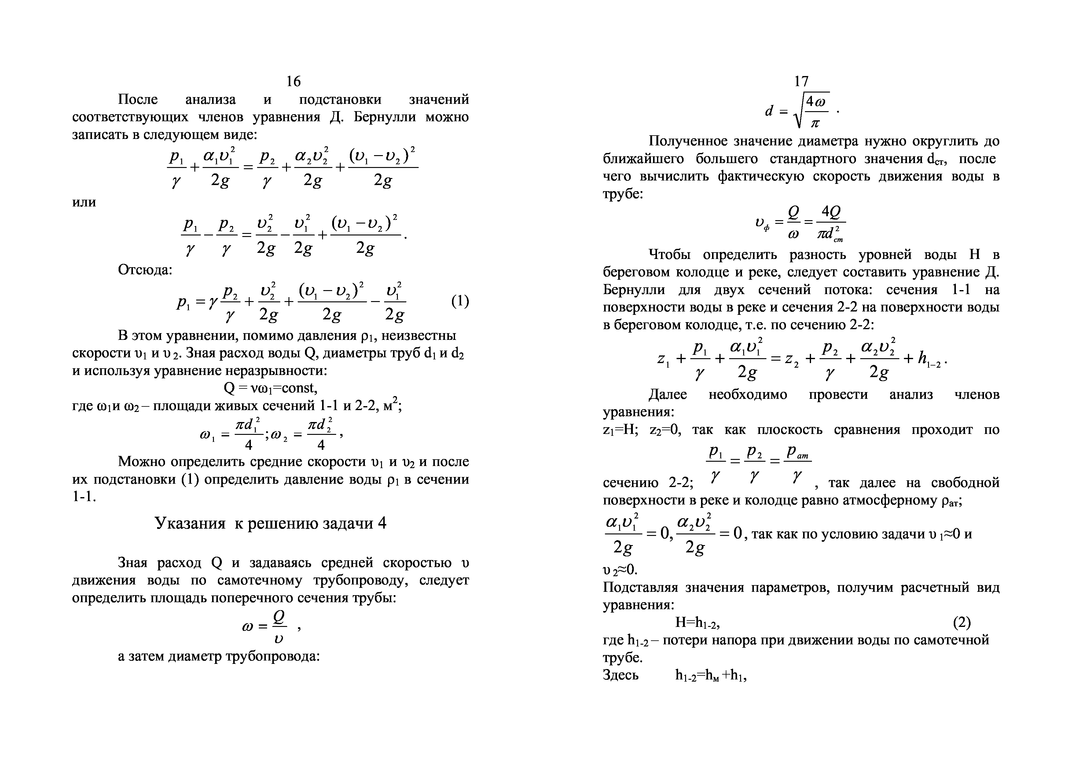
16
17
18
19
20
21
22
23
1
2
3
4
5
6
7
8
9
10
11
12
13
14
15
16
17
18
19
20
21
22
23
© 2025 Библиотека RealLib.org
(support [a t] reallib.org)