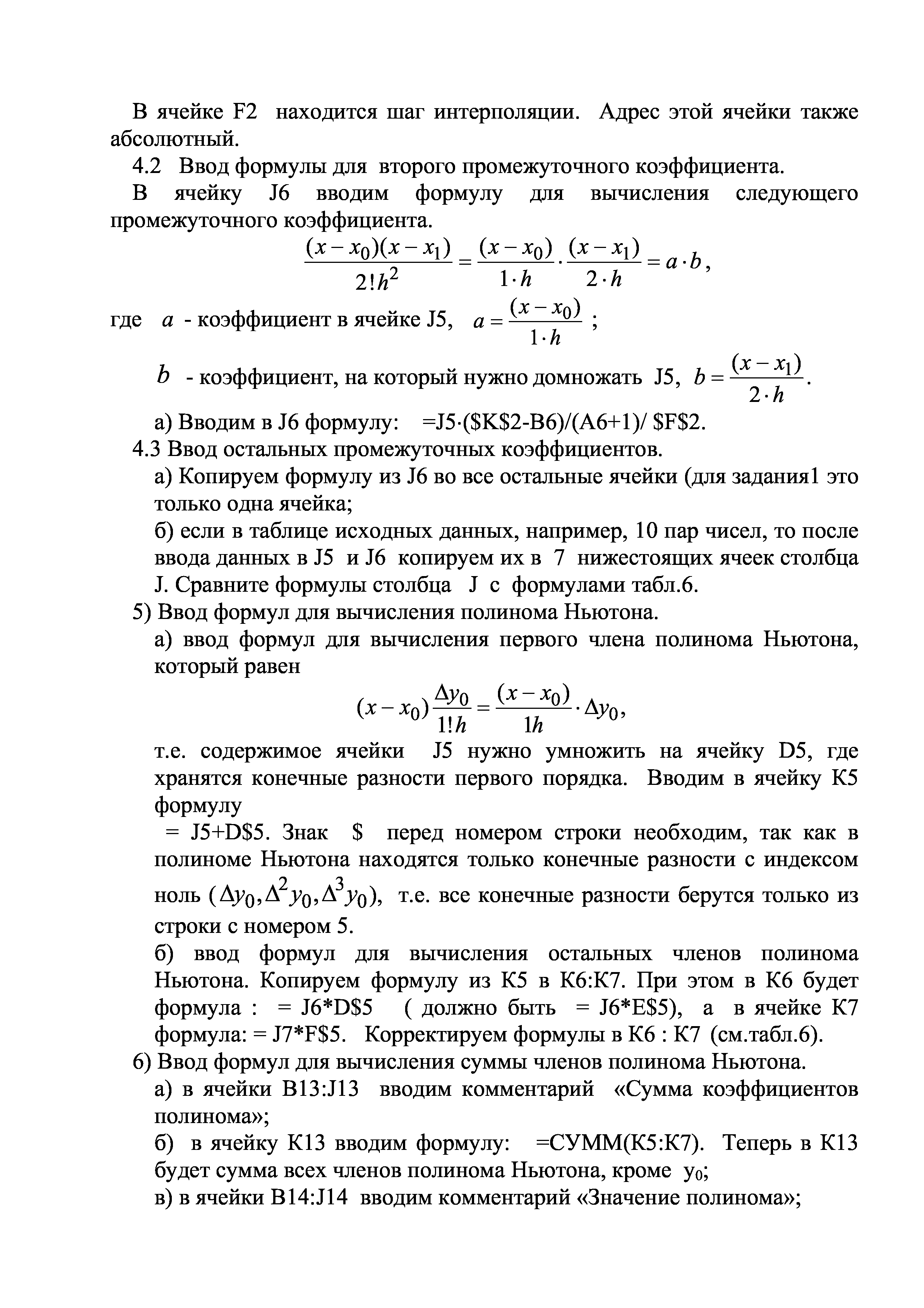
"Информатика. Численные методы и инженерные расчеты в EXCEL: Методические указания к выполнению лабораторных работ" - читать интересную книгу автора (Боброва Л.В., Тарасенко В.В., Ходоровская В.С.)