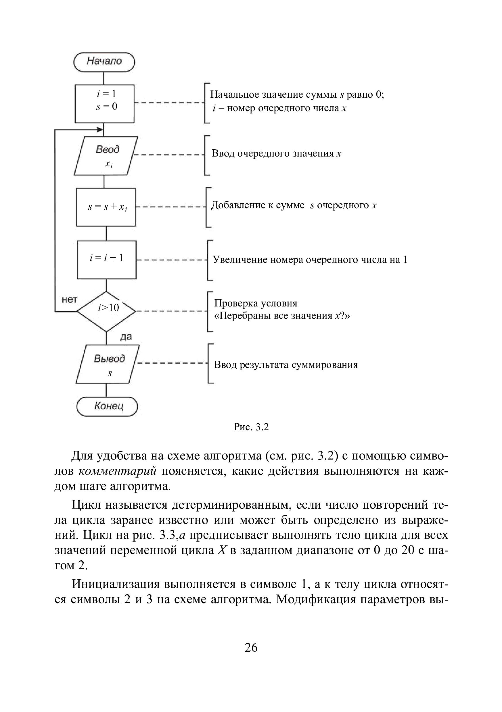
"Основы алгоритмизации: Методические указания по курсу ''Информатика''" - читать интересную книгу автора (Регеда В.В., Регеда О.Н.)