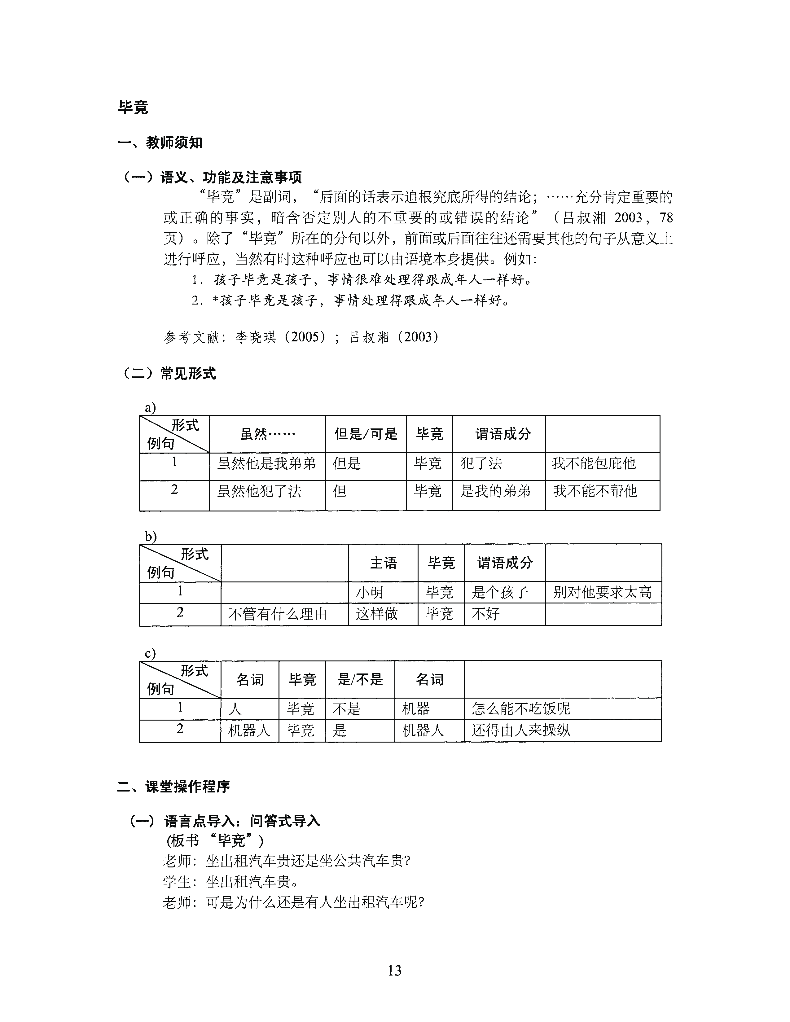
"Chinese Grammar Made Easy: A Practical and Effective Guide for Teachers" - читать интересную книгу автора (Jianhua Bai)