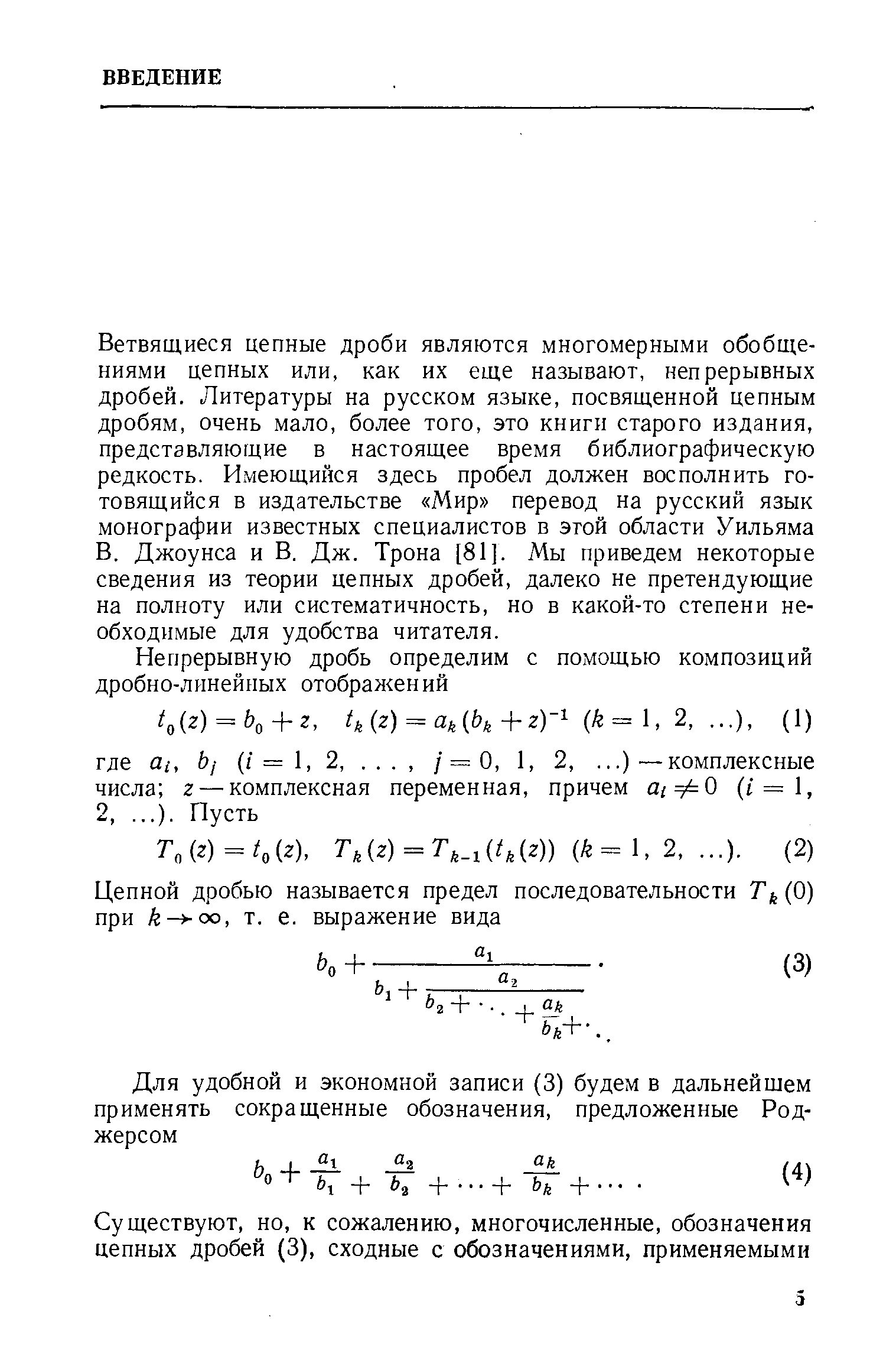
"Ветвящиеся цепные дроби. Киев" - читать интересную книгу автора (Боднар Д.И.)