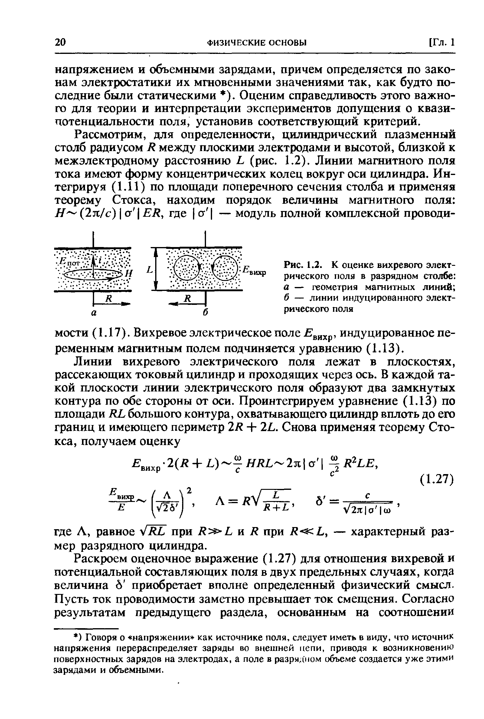
"Высокочастотный емкостный разряд" - читать интересную книгу автора (Райзер Ю.П. и др.)