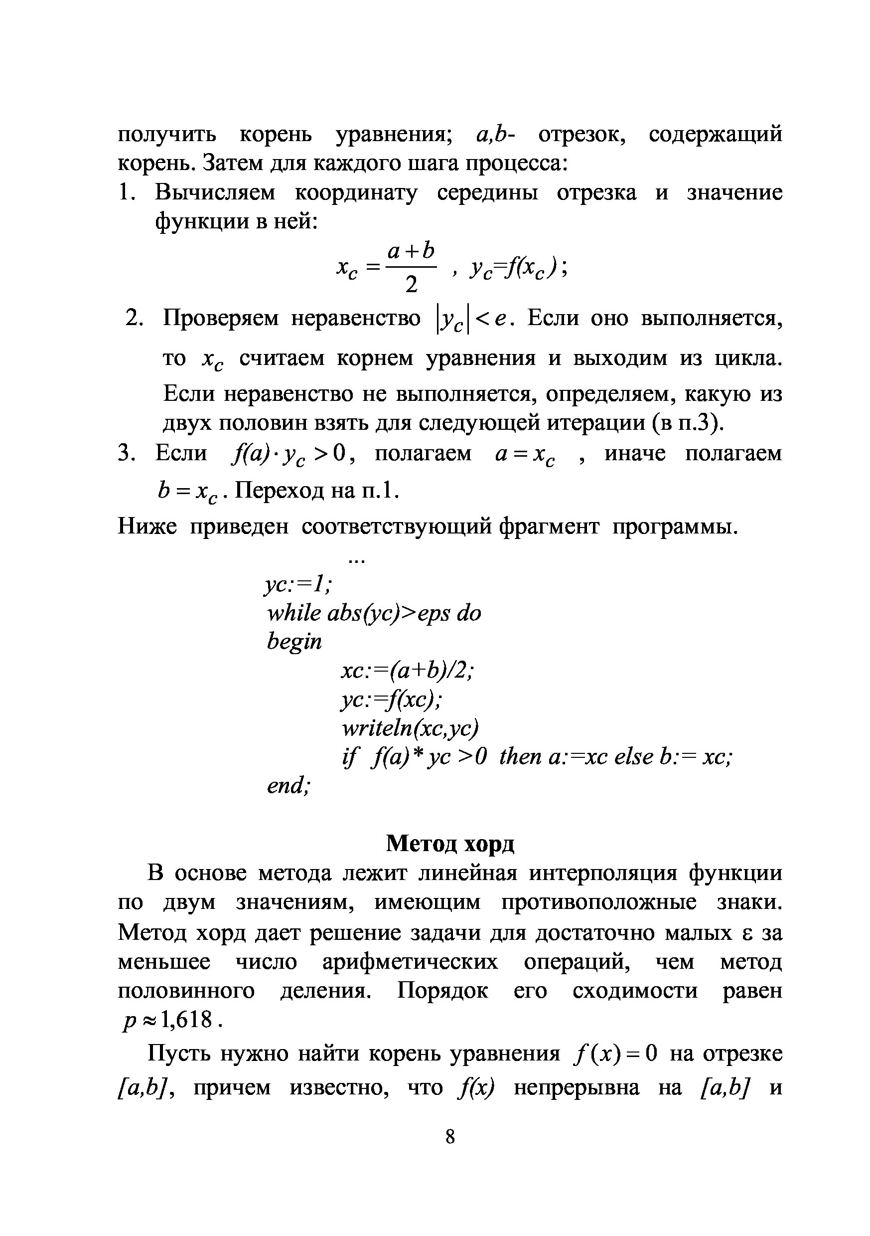
"Численные методы" - читать интересную книгу автора (С.А. Лукьяненко)