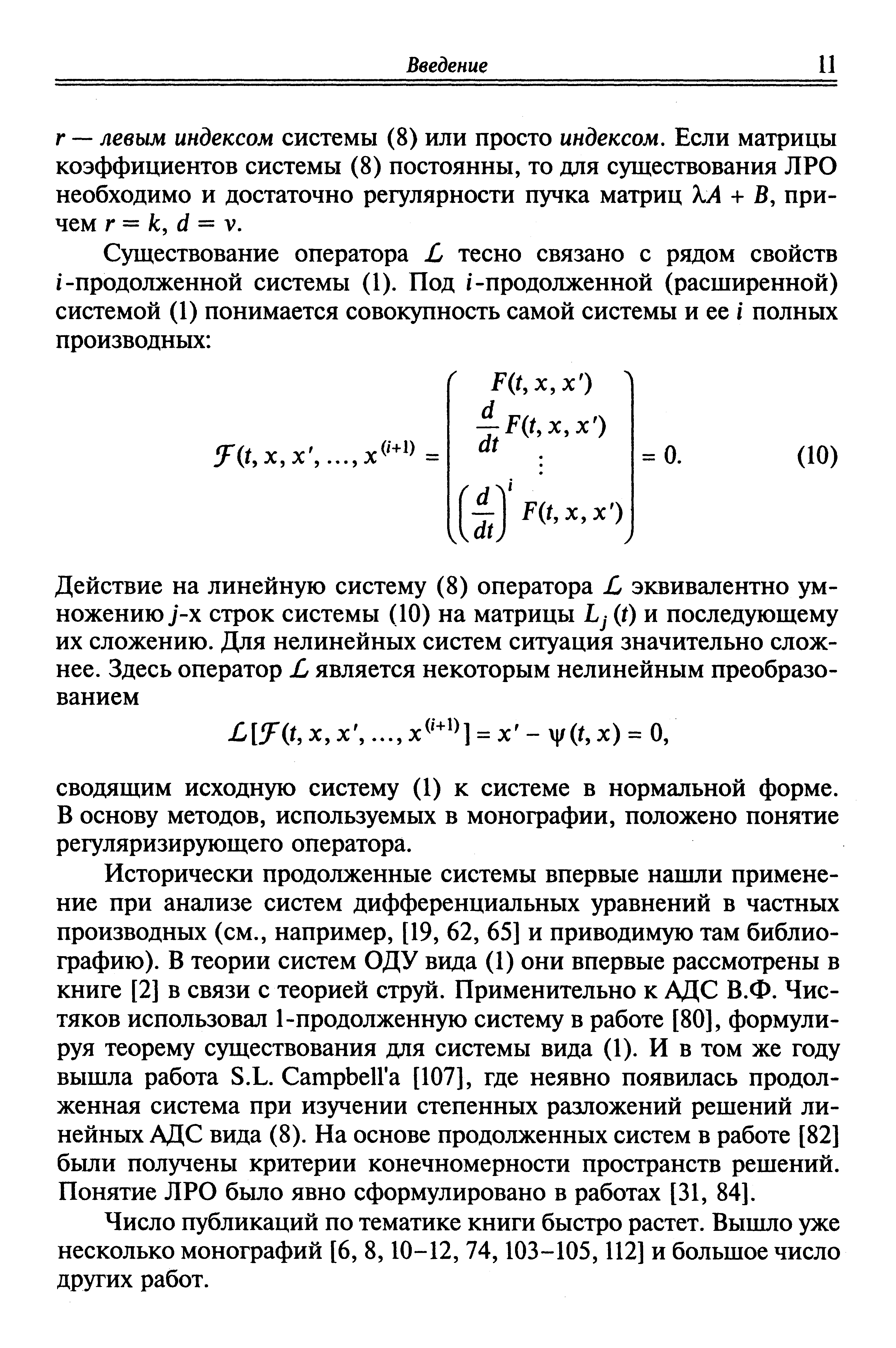
"Избранные главы теории алгебро-дифференцальных систем" - читать интересную книгу автора (Чистяков В.Ф., Щеглова А.А.)