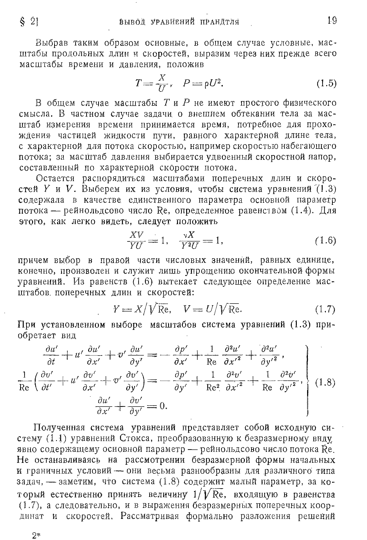
"Ламинарный пограничный слой" - читать интересную книгу автора (Лойцянский Л.Г.)