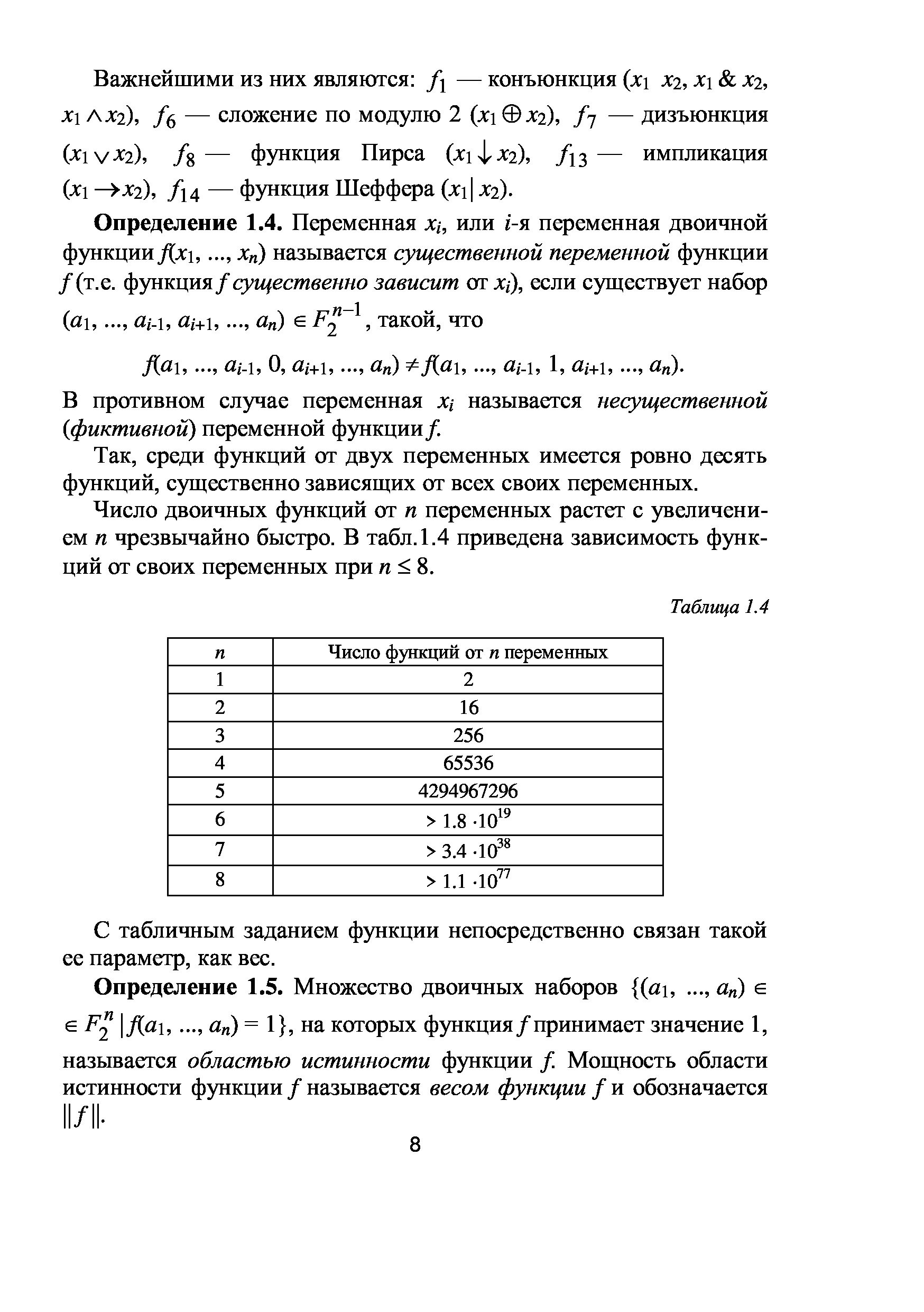
"Курс лекций по математической логике и теории алгоритмов" - читать интересную книгу автора (Ф.К. Алиев, И.А. Юров)